Abstract:

The presented work analyses existing data on human perception of temporal frequencies in the central area of vision and peripheral vision. It presents a new method for measuring quality, built on new models of human contrast sensitivity, including thresholds for the visibility of spatiotemporal sinusoidal variations with different spatial dimensions and temporal modulation rates on modern displays.

Materials:

Mozhaeva A, Vlasuyk I, Potashnikov A, Mazin V and Streeter L (2024). Video Quality Metric Compatible with PSNR Considering Recent Knowledge of Peripheral Characteristics of Human Vision, 39th International Conference on Image and Vision Computing New Zealand (IVCNZ), Christchurch, New Zealand, pp. 1-6, doi: 10.1109/IVCNZ64857.2024.10794472.

Mozhaeva A, Mazin V, Cree MJ, Streeter L (2022). Video quality assessment considering the features of the human visual system. Lecture Notes in Computer Science Cham: Springer Nature Switzerland, pp. 288–300. https://doi.org/10.1007/978-3-031-25825-1_21

Mozhaeva A, Streeter L, Vlasuyk I, Potashnikov A (2021). Full reference video quality assessment metric on base human visual system consistent with PSNR. 28th Conference of Open Innovations Association FRUCT, pp. 309-315. https://doi.org/10.23919/FRUCT50888.2021.9347604

Mozhaeva A (2023, In Press). Video quality assessment adapted for TV signals considering modern media content transmission features. Radio Engineering.


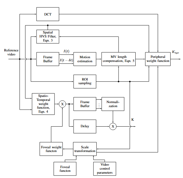
The framework of the methodology for weight estimate:
Video quality metric compatible with PSNR considering recent knowledge of human vision

Dr Anastasia Mozhaeva, Eastern Institute of Technology
Dr Igor Vlasuyk, Moscow Technical University of Communications and Informatics
Dr Lee Streeter, The University Waikato
Associate Professor Michael Cree, The University Waikato
Aleksei Potashnikov, Moscow Technical University of Communications and Informatics
Vladimir Mazin, Moscow Technical University of Communications and Informatics

Primary contact: Anastasia Mozhaeva amozhaeva@eit.ac.nz
psnrmodel (2) 2
Spatio-Temporal Component in central vision.: Spatio-Temporal Component in central vision.: Spatio-Temporal Component in central vision.:
psnr per 1
plos 1
Screenshot 2024-10-24 132407 1
Code and data [Github]
Result:
Correlation interval of video quality metrics on video sequences LIVE-NFLX and Correlation interval of PSNR, PSNRper and FovVideoVDP on video sequences LIVE-NFLX C4S1, frames with motion in periphery area: 1300-1800.